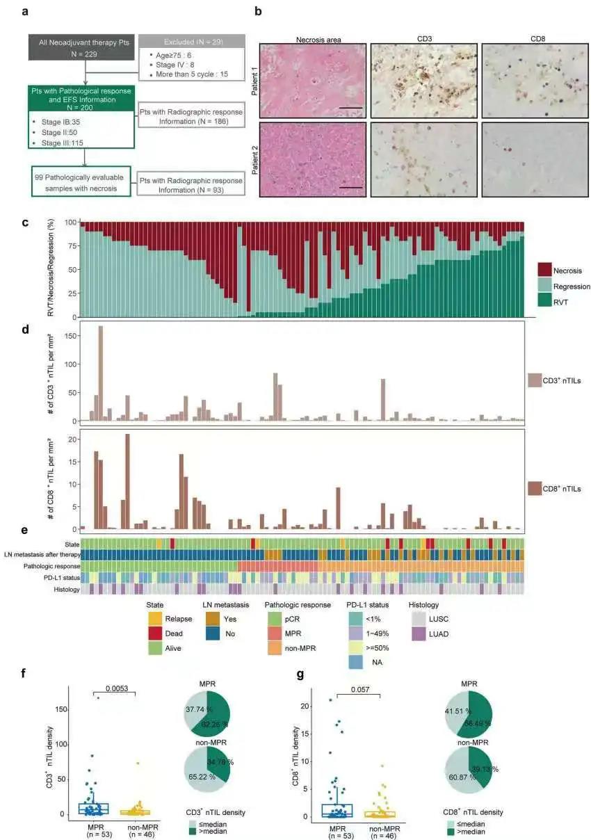
近日,河北大学附属医院胸外科联合中国科学院动物研究所、宾夕法尼亚大学及首都医科大学附属北京胸科医院、中国医科大学附属盛京医院团队在国际顶级期刊《Signal Transduction and Targeted Therapy》(信号转导与靶向治疗, 简称STTT)发表题为《CD8+ TILs in necrotic tumors after neoadjuvant immunochemotherapy predict outcomes in non-small-cell lung cancer patients》的研究论文。该研究揭示坏死区域肿瘤浸润淋巴细胞(nTILs),尤其是CD8+ nTIL密度,可作为非小细胞肺癌(NSCLC)患者接受新辅助免疫联合化疗后无事件生存期(EFS)的独立预测指标,超越当前病理和放射学评估标准,为个体化治疗决策提供新依据。

根据科睿唯安(Clarivate Analytics)发布的《2024年度期刊引证报告》,STTT的影响因子为52.7。STTT在SCI学科领域BIOCHEMISTRY& MOLECULAR BIOLOGY学科位居Q1区榜首(1/319),并于CELL BIOLOGY学科位列全球第2名(2/204)。
论文共同第一作者、河北大学附属医院胸外科主任李鹤飞表示,科室自2018年7月在国内率先开展、河北省首例免疫新辅助后胸腔镜微创肺癌根治术,迄今开展免疫新辅助治疗胸部肿瘤疾病达数百例,部分患者达到PCR(完全病理缓解)。对于局部晚期肺癌患者的外科综合治疗积累了丰富的经验及临床病例资料。
根据国家癌症中心2022年统计结果显示,肺癌是中国恶性肿瘤发病和死亡的首位原因,其中非小细胞肺癌(NSCLC)占比最高。新辅助免疫联合化疗虽显著改善部分患者预后,但当前评估标准——如主要病理缓解(MPR,残留活肿瘤≤10%)和放射学反应(RECIST1.1)——仍存在明显局限:约20%的MPR患者3年内复发,且放射学评估误判率达41.5%。本次研究医院胸外科和国内外知名医疗科研机构合作,在病理科全力配合下,对符合条件的临床资料及组织标本进行精准筛选和深度分析,通过分析多中心200例NSCLC样本,提出CD8+nTIL密度可作为更精准的预后预测指标,并且在指导治疗决策方面具有巨大潜力,并在全球范围内建立了nTILs的量化评估标准,为NSCLC新辅助治疗疗效评估提供了可重复、易实施的生物学标志物。通过标准化IHC检测CD8+nTIL密度,可快速(术后数周内)预测患者长期生存结局,加速临床试验和药物审批流程。未来,结合人工智能辅助的nTIL计数系统,有望实现多中心数据整合与精准预后分层。
原文链接:
https://doi.org/10.1038/s41392-025-02435-0
供稿科室| 胸外科
责编| 栗洋
审核| 秦岩 刘喆 崔岚